通知公告 公司动态
通知公告
【通知公告】关于2026年《环境管理体系认证规则》等新版管理体系认证规则实施及相关要求···

发布时间:2026-03-05

尊敬的认证申请组织/获证客户:国家认证认可监督管理委员会(CNCA)已于2026年1月21日发布了《环境管理体系认证规则》《职业健康安全管理体系认证规则》《信息安全管理体系认证规则》,并对旧版《能源管理体系认证规则》(国家认监委 2014 年第 21 号公告)进行了修订。新规则及新修订规则于2026年3月1日起正式实施,原相应···
【通知公告】国家认监委关于进一步规范管理体系认证活动 切实提升认证有效性的通知

发布时间:2026-01-14

国家认监委关于进一步规范管理体系认证活动切实提升认证有效性的通知国认监发〔2025〕9号各省、自治区、直辖市和新疆生产建设兵团市场监管局(厅、委),各认证机构:管理体系认证是助力企业提升管理水平、增强市场竞争力的基础性认证制度,在助力我国企业提升管理水平、保障产品和服务质量等方面发挥了重要支撑作用。当前,···
【通知公告】关于信息安全管理体系认证依据 GB/T 22080-2025/ISO/IEC 27001:2022 标准转···

发布时间:2025-11-19

尊敬的认证组织:国际标准化组织(ISO))于 2022 年 10 月发布 ISO/IEC 27001:2022《信息安全、网络安全和隐私保护—信息安全管理体系—要求》。国家标准委于 2025 年 6 月 30 日发布 GB/T 22080-2025/ISO/IEC 27001:2022《网络安全技术 信息安全管理体系 要求》(以下简称新版国家标准),并于 2026 年 1 月 1 日正式实施···
【通知公告】关于2025年新版《质量管理体系认证规则》实施及相关要求的告知书

发布时间:2025-11-18

尊敬的认证申请组织/获证客户: 国家认证认可监督管理委员会(CNCA)已于2025年8月31日发布《质量管理体系认证规则》(CNCA-QMS-01:2025,以下简称“新版规则”),该规则将于2026年1月1日起正式实施,原旧版(2016年)质量管理体系认证规则同步废止。为帮助贵组织精准把握规则变化,现将新版规则中与贵组织密切相关的要求整···
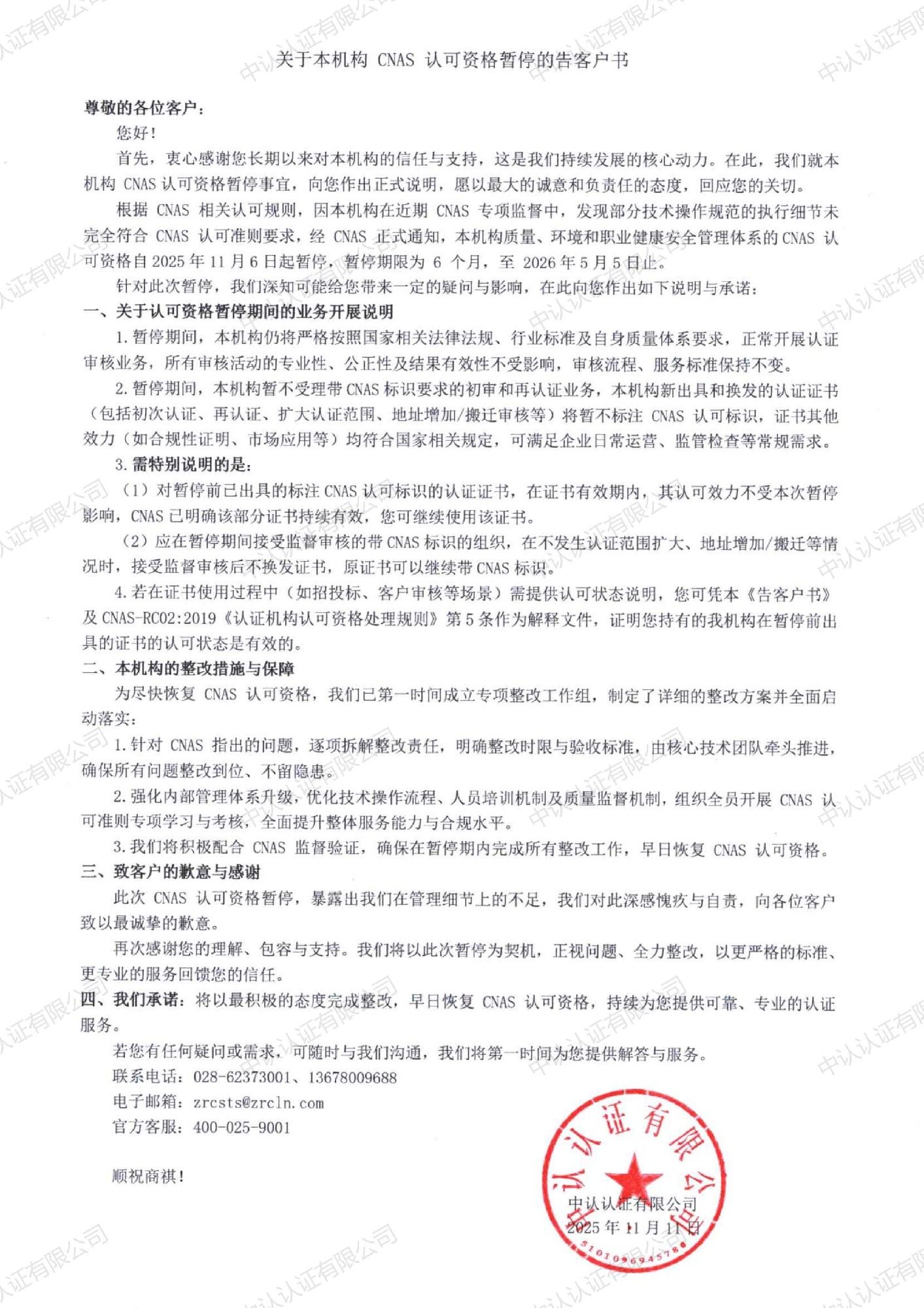
【通知公告】关于本机构CNAS认可资格暂停的告客户书

发布时间:2025-11-14

【通知公告】关于停止使用SA8000标准进行认证的通知

发布时间:2025-07-15

关注中认ISO认证

扫一扫,关注我们

Copyright©2025  中认认证有限公司  All Rights Reserved

联系地址:中国(四川)自由贸易试验区成都高新区天府三街69号1栋29楼2904号

前台咨询:028-62373001

项目合作:13678009688

服务热线:400-025-9001

蜀ICP备18027753号-1  川公网安备51019002008130号